东北地理所在大豆高蛋白主要控制基因POWR1的鉴定和分析取得新进展
大豆(Glycine max)是富含植物油(20%)和蛋白(40%)的粮饲作物,在我国粮食供给、食品工业和禽畜饲料中处于重要地位。豆油在我国占植物油食用消费的50%左右,豆粕在饲料蛋白中的占比达80%。大豆蛋白包含8种人体必须氨基酸,是优质的植物蛋白,在膳食中可以部分代替动物蛋白。高蛋白育种一直是大豆育种的一个重要内容。但是,大豆蛋白质的遗传改良十分缓慢,主要因为大豆蛋白质和油脂的极显著的负相关关系。近些年以产量为目标的大豆育种带动了油脂含量的不断提升,但是蛋白质含量总体上有下降趋势,这为培育高蛋白或蛋油平衡的优质大豆带来很大挑战。
近日,美国农业部(USDA-ARS)和Donald Danforth Plant Science Center的Yong-Qiang Charles An(安永强)团队在大豆高蛋白主要控制基因的鉴定和分析取得研究成果,以“POWR1 is a domestication gene pleiotropically regulating seed quality and yield in soybean”为题发表在国际权威SCI期刊Nature Communications(IF:14.919)上。Dr. An实验室的博士后Dr. Goettel是论文第一作者,东北地理所大豆遗传与分子改良学科组张恒友博士为论文共同第一作者。Dr. An为论文通讯作者。
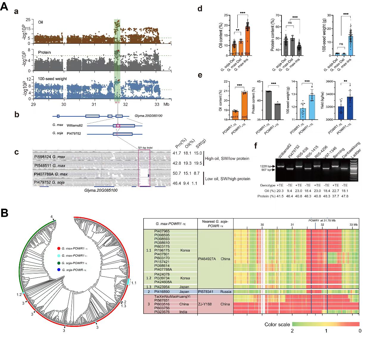
本研究利用经典连锁QTL分析结合基因组测序数据联合分析,鉴定到位于20号染色体的一个主效QTL cqPro-20。该QTL自1992年首次鉴定,在不同遗传背景中被鉴定到,但基因不清楚,发掘其控制基因一直是大豆蛋白研究的主要内容。研究发现一个编码CCT结构域的基因POWR1(Protein, Oil, Weight Regulator 1)控制cqPro-20,一个321-bp转座子在CCT结构域的插入/缺失是该位点引起蛋白和油脂变异的主因(图1A)。通过群体基因组学、近等基因系和大豆遗传转化研究证实POWR1调控蛋白质和油份含量,同时影响粒重和田间产量;突变和野生型分别控制高油和高蛋白表型,从遗传上解释了部分蛋-油负相关遗传基础。研究也表明POWR1是大豆驯化的重要基因之一,高油基因型受到强烈选择,推断对高油基因型的强烈选择主要是由于对大籽粒的优先选择而导致。高蛋白基因型在栽培大豆中含量很少且主要分布在亚洲,并且在POWR1位点有明显的基因导入痕迹(图1B),推测与本地高蛋白育种需求有关,符合亚洲自古都是大豆蛋白主要消费地的认识。这项研究为阐明大豆蛋白质和油份的分子调控机制以及高蛋白的精准分子育种带来了机遇。

图1 POWR1的鉴定(A)和该位点的基因导入分析(B)。
论文信息:
Wolfgang Goettel#, Hengyou Zhang#, Ying Li, Zhenzhen Qiao, He Jiang, Dianyun Hou, Qijian Song, Vincent R. Pantalone, Bao-Hua Song, Deyue Yu, Yong-qiang Charles An*. POWR1 is a Key Domestication Gene Pleiotropically Regulating Seed Quality and Yield in Soybean. Nature Communications, 2022, 3051.
https://www.nature.com/articles/s41467-022-30314-7
附件下载: